【導讀】圖1是傳統(tǒng)的二極管調幅檢波器。這種檢波器必須工作在零直流電位,因此如果信號源具有直流分量,需要使用R-C組合電路來隔離信號中的直流分量。這種檢波器加載了源級,可能增加源電路的帶寬。檢波器的輸出阻抗相對較高,這是不好的一面。音量控制會給檢波器施加交流負載,造成音頻的失真。所用的二極管必須是具有較低正向導通電壓的鍺類型二極管或熱載流子二極管。

圖1:傳統(tǒng)的調幅檢波器。
圖2所示的電路方案可以立馬解決所有這些問題。信號源是一個5V調幅調制信號串聯(lián)一個5V直流源(可忽略)。調幅信號是一個采用100% 1kHz 調制的1MHz載波。檢波器的輸入阻抗大約是300kΩ,對信號源來說負載不是很重。二極管工作在輕微的正向偏置狀態(tài),因此可以使用普通的硅信號二極管(如1N914)。這種電路的輸出阻抗較低,負載對失真幾乎沒有影響。

圖2:改進的調幅檢波器。
圖3給出了仿真輸入和輸出圖形。圖中所示的輸出音頻波形具有相對于0V中心線合適的直流電平。注意,即使是100%調制,輸出電壓也不會到0V。輸出信號沒有可察覺到的失真, 這對100%調制來說是不同尋常的。

圖3:改進型調幅檢波器的仿真信號。
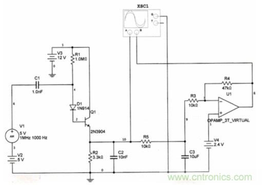
如果需要將AGC與檢波器一起使用,情況要復雜一些。輸出的直流電平是+4V,沒有信號,它隨著輸入信號的增加而增加。通常我們需要給帶零電壓輸出和零載波電壓輸入的AGC 提供一個負電壓。要做到這一點,我們需要使用運放反轉電壓,在零信號輸入時將電平變換為0,并提供一定的直流增益。運放需要正負供電電壓。原理圖如圖4所示。

圖4:帶AGC輸出的改進型調幅檢波器。
AGC和音頻的仿真輸出如圖5所示。音頻和AGC線都是以中心線為直流基準。檢波器的輸入是5V信號時,AGC輸出約-4V。

圖5:音頻和AGC信號。
本文來源于電子技術設計。
推薦閱讀:



